Cadmatic training
From beginner to pro, faster than you think
Cadmatic is built to be easy to learn, so you don’t waste months figuring things out. With the right training, you’ll accelerate from first steps to advanced skills and start seeing value right away.
-
Start designing with confidence faster
-
Deliver projects in less time
-
Boost learning with self-paced courses
-
Fit training smoothly into your workload
-
Raise your team’s productivity
Your path to mastering Cadmatic
1. Request training
Start by requesting the training you need. Whether it’s CADMATIC 3D Plant Design, Outfitting, Hull, or Electrical, we’ll help you choose the right training and get you set up. Customers with a maintenance agreement get automatic access to trainings, while others can request it separately.
2. Complete self-learning course
Build a strong foundation before meeting your instructor. Our online self-learning courses include video tutorials, handouts, and practical tasks that let you explore the software at your own pace. You’ll become familiar with the functionality and can revisit the materials anytime.
3. Participate in instructor-led training
After self-learning, join interactive sessions with our instructors. These can be face to face, online, or blended, and are designed to deepen your knowledge and strengthen your practical skills ensuring you get the most out of your Cadmatic training.
Trainings
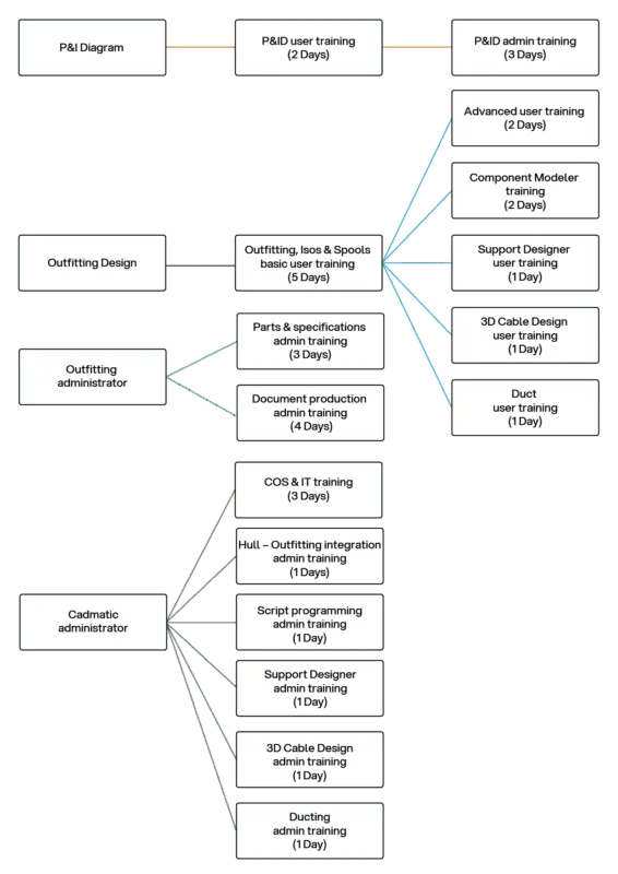
CADMATIC Outfitting & P&ID training
- P&I Diagram — User training
- P&I Diagram — Administrator training
- Outfitting Design — Basic user training
- Outfitting Design — Advanced user
- Outfitting Design — Component modeler user training
- Outfitting Administration — Administrator parts & specs training
- Outfitting Administration — Administrator document production training
- Administrator — COS & IT training
- Administrator — Hull & Outfitting integration training
- Administrator — Script programming training
- Support Designer — User Support training
- Support Designer — Administrator support training
- Electrical Designer — User 3D cable design training (Cable Router)
- Electrical Designer — Administrator 3D Cable Design training
- HVAC Designer — User ducting training
- HVAC Designer – Administrator ducting training

CADMATIC 3D Plant Design & P&ID training
- P&I Diagram — User training for process engineers
- P&I Diagram — Administrator training
- 3D Plant Design — User training
- 3D Plant Design — Advanced user training
- 3D Plant Design — Component modeler training
- 3D Plant Design — Support Designer user training
- 3D Plant Design — 3D cable design user training
- 3D Plant Design — Ducting user training (Duct Spools)
- 3D Plant Design Administrator — parts & specifications training
- 3D Plant Design Administrator — document production training
- Administrator — COS & IT training
- Administrator — Script programming training
- Administrator — Support Designer training
- Administrator — 3D cable design training
- Administrator — Ducting training

CADMATIC Hull training
- Hull — Basic user training
- Hull — Basic design training
- Hull — Plate nesting training
- Hull — Administrator training
- Hull — Administrator advanced training
- Hull — Production information training
- Hull — Shape management training
- Hull — Shell plate development training
- Hull — Outfitting administrator link training
The start-up was very fast, even though we did everything from scratch and with training on the job.”
“The implementation and training period was very satisfactory and the Cadmatic design tools have been well received by our staff.”
“We are very satisfied with the support we get. Cadmatic’s hands-on training was excellent.”
Looking for tailored training?
Frequently asked questions
What will I get from a training?
Each training includes interactive sessions with an instructor, practical exercises, and materials to support your learning. You’ll leave with the skills and confidence to use Cadmatic effectively in your projects.
Where does the training take place?
Training is interactive and flexible. Most often, we run sessions at your premises – but we can also arrange them online or at another venue of your choice. Training can be face to face, online, or a mix of both.
Do you offer self-learning options to prepare for training?
Yes. You can start with our online self-study courses in Cadmatic Academy to get familiar with the software before instructor-led sessions. They include video tutorials, materials, and practical tasks you can return to anytime. With a maintenance agreement, access is automatic – or you can request it separately at [email protected].
How can I access the training materials?
You’ll receive all materials and credentials for Cadmatic Academy as part of your training. For self-learning trainings, you can access video tutorials, handouts, and tasks anytime. If your company has a maintenance agreement, access is automatic; otherwise, you can send a separate request to [email protected].